PSPверсия |  Новое на сайте |  Обратная связь |  Команда сайта |  FAQ |  ПРАВИЛА |     
 
Обзор нового на PSPinfo.RU

Ближайшие Сходки:
ДатаГородНомерНазваниеЗаписаться
собери друзей и сообщи об этом всем! »»
Самые популярные FLASH игры:

Sonic
играли 89408 раз

Muay Thai
играли 44478 раз

Castle Defender
играли 42472 раз

Urabanslug
играли 36338 раз

Mud and Blood (vietnam)
играли 34379 раз

chicken
играли 33775 раз

sonicblox
играли 33654 раз

x227sm
играли 33570 раз

Crazy Scates
играли 28396 раз
Абсолютные лидеры:
НовостиТемыСейвыОбоиВидеороликиВикторина
1..:Dr.Who:.945
2.iliya23420
3.Константин414
4.(:389
5.Masserau377
1.Dankin333
2.Игорь330
3.kalash1322
4.DJAMrik271
5.Артем=)252
1..:Dr.Who:.347
2.legofan12130
3.-=Sephiroth=-117
4.Dan96106
5.Patric Star104
1.wushu12250
2.Metal Sonic7404
3.iliya237000
4.Теккен6652
5.LFY6309
1..:Dr.Who:.4548
2.Михаил3742
3..:Canon:.1920
4.Ivan1760
5.Гомер Симпсон1535
1.Chizuru Minamoto2610552500
2..:Dr.Who:.2609446950
3..:Buxou:.1724432140
4.snupi1637432090
5.vitas1551113420750
расширенная статистика »»

   Все форумы » PSP » Моддинг PSP » проблемы после модинга???вам сюда Предыдущая тема :: Следующая тема  
Сейчас эту тему просматривают: [требуется регистрация] -> [требуется регистрация]
Гостей: [требуется регистрация]
 
Спасибо за пост: 3 Ссылка на пост #1 Добавлено: 4 февраля 2008 10:56    

Посетители
kave05
--

Возраст: -- | |
Сообщений: 181
Благодарности: 3 / 25
Репутация: 0
Предупреждений: 1
Друзья
Тут: 18 лет 3 месяцa
вот решил создать тему чтобы много флуда не было сделаю важной!
ЗДЕСЬ ВЫКЛАДЫВАЕМ ПРОБЛЕМЫ И ЛАГИ ПОСЛЕ МОДДИНГА
ICQ: 475483958
Наверх 
Ссылка на пост #166 Добавлено: 5 марта 2010 13:26    

Посетители
KajeOboima
--

Возраст: 35 | | Телец
Сообщений: 19
Благодарности: 0 / 0
Репутация: 3
Предупреждений: 0
Друзья
Тут: 16 лет 2 месяцa
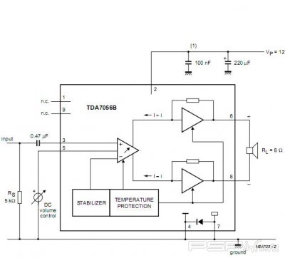
поставил динамик 0.5 ват на 4ом и он нихрена не играет!Играет очень тихо,ну не намног осильнее простых пищалох ЗЫЗки и хрипит на басах!

Что делать???

Сообщение отредактировано 5 марта 2010 13:26. Редактировалось 1 раз(а)
ICQ: 470637
Наверх 
Ссылка на пост #167 Добавлено: 21 марта 2010 20:58    

Посетители
Kuz_YA
--

Возраст: 31 | | Козерог
Сообщений: 14
Благодарности: 0 / 1
Репутация: 0
Предупреждений: 0
Друзья
Тут: 16 лет 4 месяцa
Разобрал PSP Slim чтобы поставить динамик, когда разбирад сломал черный рычажок который держит широкий шлейф от монитора,подсунул кое как,собрал PSP,экран не показывает,когда чуть придавливаю корпус возле кнопок повышения/уменьшение громкости экран показывает.
Подскажите как или чем шлейф прикрепить.
ICQ: 9080980
Наверх 
Ссылка на пост #168 Добавлено: 24 марта 2010 00:57    

Посетители
.:Buxou:.
--

Возраст: 33 | | Водолей
Сообщений: 370
Благодарности: 1 / 24
Репутация: 164
Предупреждений: 0
Друзья
Тут: 16 лет 4 месяцa
положи бумажку и приклей скотчем,можно будет ещё что нибудь положить,чтобы экран прижимал...
ICQ: 392903521
Наверх 
Ссылка на пост #169 Добавлено: 24 марта 2010 12:39    

Посетители
Kuz_YA
--

Возраст: 31 | | Козерог
Сообщений: 14
Благодарности: 0 / 1
Репутация: 0
Предупреждений: 0
Друзья
Тут: 16 лет 4 месяцa
Бумажку куда положить?
ICQ: 9080980
Наверх 
Спасибо за пост: 1 Ссылка на пост #170 Добавлено: 24 марта 2010 13:14    

Посетители
rado
--

Возраст: 30 | | Стрелец
Сообщений: 1513
Благодарности: 28 / 119
Репутация: 45
Предупреждений: 1
Друзья
Тут: 18 лет 2 месяцa
Kuz_YA,вместо защелки
ICQ: 3096813
Наверх 
Ссылка на пост #171 Добавлено: 25 марта 2010 22:01    

Посетители
Kuz_YA
--

Возраст: 31 | | Козерог
Сообщений: 14
Благодарности: 0 / 1
Репутация: 0
Предупреждений: 0
Друзья
Тут: 16 лет 4 месяцa
Всем спасибо,буду пробовать,как сделаюотпишксь.

Добавлено спустя 2 часа 59 минут 35 секунд:

Экран прижал,но теперь psp очень медленно думает,когда перелистываю с фото на видео(например)проходит секунды 2,игры включаются по 4 мин.
ICQ: 9080980
Наверх 
Ссылка на пост #172 Добавлено: 25 марта 2010 22:10    

Посетители
valera671
--

Возраст: 44 | | Рак
Сообщений: 126
Благодарности: 0 / 6
Репутация: 3
Предупреждений: 0
Друзья
Тут: 16 лет 1 месяц
если у тебя ещё помехи небольшие то на верхнюю сторону карты памяти наклей пару слоёв скотча чтоб карта прижималась к контактам и прошей заново-мне так помогло.

Сообщение отредактировано 25 марта 2010 22:11. Редактировалось 1 раз(а)
Наверх 
Ссылка на пост #173 Добавлено: 26 марта 2010 08:46    

Посетители
Kuz_YA
--

Возраст: 31 | | Козерог
Сообщений: 14
Благодарности: 0 / 1
Репутация: 0
Предупреждений: 0
Друзья
Тут: 16 лет 4 месяцa
valera671 Cпасибо помогло,тёска=)
ICQ: 9080980
Наверх 
Ссылка на пост #174 Добавлено: 18 апреля 2010 05:09    

Посетители
ЧORT
--

Возраст: 35 | | Скорпион
Сообщений: 35
Благодарности: 3 / 3
Репутация: 2
Предупреждений: 0
Друзья
Тут: 16 лет 7 месяцев
сразу скажу всю тему не читал.

подключал динамик с усилком и светодиоды к слимке. (перед этим все подключил к ноуту, работало нормально). звук почемуто просто нечеловечески хрипел в динамике. после нескольких вкл-выкл родные динамики вырубились(всмысле сигнала на них больше не было). коротких замыканий нигде нет. на наушниках звук пашет. опять подключил к ноуту, работает. после этого решил подключить усилок с динамиками и светиками к выходу на наушники. все заработало без проблем.

насколько я понимаю, сгорел предохранитель звука на мамке? и ктонить может объяснить откуда хрип мог появиться када я брал сигнал с динамика а не выхода наушников?

Сообщение отредактировано 18 апреля 2010 05:11. Редактировалось 1 раз(а)
Наверх 
Спасибо за пост: 1 Ссылка на пост #175 Добавлено: 18 апреля 2010 10:02    

Посетители
.:Buxou:.
--

Возраст: 33 | | Водолей
Сообщений: 370
Благодарности: 1 / 24
Репутация: 164
Предупреждений: 0
Друзья
Тут: 16 лет 4 месяцa
Сразу говорю!
К слимке или фатке через усилок динамик БЕЗ кондёров НЕ подключишь...можно даже не пытаться...
По теме сгорел предохранитель,выкладый фото задней части материнки ближе в флешке,отмечу где замыкать надо...
ICQ: 392903521
Наверх 
Ссылка на пост #176 Добавлено: 18 апреля 2010 16:04    

Посетители
ЧORT
--

Возраст: 35 | | Скорпион
Сообщений: 35
Благодарности: 3 / 3
Репутация: 2
Предупреждений: 0
Друзья
Тут: 16 лет 7 месяцев
.:Buxou:., спасибо. а где именно надо ставить кондер и какой емкости? на один из проводков что идут от динамика, насколько я понимаю? щя кину фотку усилка схемы. и еще. возможна ли не перемычка а замена на предохранитель, не пробовал в магазах найти такой же предохранитель?

и еще вопрос есть. у меня стоит несколько аккумов разной емкости, и есть необходимость переключаться между ними. аккумы я все после переключателя посадил на контроллер. после переключения зыз от аккума не запускается, только если подсоединить зарядку, включить, а потом уже вытащить зарядку. вроде кто то уже сталкивался с этим. можно наверно поставить кондер большой емкости на входе контроллера, но мб есть другое решение?

Добавлено спустя 6 минут 58 секунд:

1

Добавлено спустя 57 минут 20 секунд:

насколько я понимаю тут емкость уже не нужна, ибо стоит она в схеме усилка, осталось только поставить сопротивление и по току ограничить входной сигнеал, тут все ясно. на контроллер поставлю кондеры, тут тоже ясно. остался предохранитель

Добавлено спустя 2 минуты 3 секунды:

а предохранитель я походу спалил как раз таки тем что сопротивление усилка было недостаточно большим, и его переменкой убило.

Добавлено спустя 12 минут 48 секунд:

и все таки ктонить знает какого наминала предохранитель надо ставить?

Добавлено спустя 1 час 15 минут 9 секунд:

неплохо было бы разжиться схемой пспшки...

Сообщение отредактировано 18 апреля 2010 14:05. Редактировалось 1 раз(а)
Наверх 
Ссылка на пост #177 Добавлено: 18 апреля 2010 20:16    

Посетители
.:Buxou:.
--

Возраст: 33 | | Водолей
Сообщений: 370
Благодарности: 1 / 24
Репутация: 164
Предупреждений: 0
Друзья
Тут: 16 лет 4 месяцa
предохранитель нужно замыкать,номинал помоему ещё никто не знает...
а кондёры не могу глянуть,сайт не грузится
ICQ: 392903521
Наверх 
Ссылка на пост #178 Добавлено: 18 апреля 2010 23:10    

Посетители
ЧORT
--

Возраст: 35 | | Скорпион
Сообщений: 35
Благодарности: 3 / 3
Репутация: 2
Предупреждений: 0
Друзья
Тут: 16 лет 7 месяцев


Добавлено спустя 3 минуты 22 секунды:



Добавлено спустя 41 секунду:

вот фотки мамки, помогите пжлст
Наверх 
Ссылка на пост #179 Добавлено: 18 апреля 2010 23:38    

Посетители
.:Buxou:.
--

Возраст: 33 | | Водолей
Сообщений: 370
Благодарности: 1 / 24
Репутация: 164
Предупреждений: 0
Друзья
Тут: 16 лет 4 месяцa
ICQ: 392903521
Наверх 
Ссылка на пост #180 Добавлено: 18 апреля 2010 23:39    

Посетители
-=muxa=-
--

Возраст: 31 | | Близнецы
Сообщений: 1266
Благодарности: 6 / 127
Репутация: 55
Предупреждений: 2
Друзья
Тут: 17 лет 8 месяцев
ЧORT,
те,где надпись "F2001" замыкать надо

Добавлено спустя 24 секунды:

.:Buxou:.,
опередил)
ICQ: 372746040
Наверх 
проблемы после модинга???вам сюда
  • 25,5

  
Добавить эту тему в

Похожие темы:
Название Темы [ответов]АвторДатаФорум
» Проблемы после моддинга? Вам сюда, Тема №2 [290]
  Есть лаги,глюки или что-то другое после моддинга - обращайтесь!
.:Buxou:.05.10.10PSP »» Моддинг PSP
» проблема после модинга [42]olegatr10.01.08PSP »» Моддинг PSP
» Проблемы после обновления до 5.50 Ген-д3 [11]
  после смены прошивки не включается ПСП
DjVovan07.01.11Консультации, помощь, советы »» Консультационный центр по PSP
» Всем, сюда, у кого после выключения пихи не входит в игру GTA CW [14]DeadWish1420.10.09PSP »» Игры для PSP
» После PandorЫ проблемы с USB [10]kiaDantist16.01.08PSP »» Ремонт PSP и PSP Slim
» проблемы после полной разборки [10]wapper08.09.11PSP »» Ремонт PSP и PSP Slim
» Проблемы со звуком после ремонта. [10]zTRIALz01.07.09PSP »» Ремонт PSP и PSP Slim
» Проблемы после установки волн [15]FlatOut13.06.09PSP »» Моддинг PSP
» проблемы после замены панели [4]badscorp20.02.09PSP »» Ремонт PSP и PSP Slim
» Проблемы с 3.71 М33 после установки патча 1.5 [4]DanteDeLuxe03.10.07PSP »» Прошивки для PSP

Информация
Посетители, находящиеся в группе Гости, не могут оставлять сообщения в данной теме.


Flash игры onLine |  Игры для PSP |  Обои для PSP |  Софт для PSP |  Темы для PSP |  Сейвы для PSP |  Комиксы для PSP |  Форум |  Карта сайта |   
"" and "PlayStation" are registered trademarks of Sony Computer Entertainment Inc. "", PSP and "UMD" are trademarks of Sony Computer Entertainment Inc. "", "XMB", "Memory Stick Duo" and the "Memory Stick Duo" logotype are trademarks of Sony Corp. All product titles, publisher names, trademarks, artwork and associated imagery are trademarks, registered trademarks and/or copyright material of the respective owners. All rights reserved.
Game's TOP-100 Counter